西安中考招生系统核心运作流程
第一步:数据准备与考生排序 (录取前阶段)
核心原则:
分数优先 (Score First)
招生系统首先处理所有考生的成绩数据。
数据收集与整合:
考生基础信息(姓名、准考证号、考生号等)
各科目原始成绩
照顾加分项(如有)
综合素质评价、学业水平考试成绩(部分学校可能参考)
定向生资格认定信息(学籍、就读年限等)
成绩汇总与排序:
系统将所有考生的中考总成绩(含加分)汇总。
根据总成绩从高到低进行全局排序,生成全市考生的“一分一段表”。
输出:
每个考生的全市排名(位次)。
招生计划发布:
教育部门汇总并公布各高中学校的招生计划(包括统招、定向、特长生等)。
学校公布当年的招生计划人数和政策。
第二步:考生志愿填报 (考生操作)
核心原则:
遵循志愿 (Follow the Choices)
考生根据自己的成绩、排名、学校信息及个人意愿填报志愿。
志愿表结构:
批次设置:
通常分为第一批次(省示范/市特色)、第二批次(省标准化/普通高中)等。
志愿类型:
统招志愿:
在同一批次内,考生可以填报多个(如3个或4个),这些志愿是“平行”的。
定向生志愿:
符合条件的考生可以填报1个定向志愿(通常与统招志愿在同一批次内,但需明确选择)。
其他特殊类型志愿(如特长生、国际班等)。
填报与确认:
考生登录招生系统,按要求填报志愿。
关键决策:
志愿顺序(第一志愿最重要)、学校选择(冲、稳、保)、是否填报定向志愿。
注意:
一旦确认志愿,通常无法修改。
第三步:系统自动化录取 (核心环节)
核心流程:分数优先,遵循志愿(平行志愿)
步骤 1: 考生排序与数据准备
原则:
分数优先
操作:
收集所有考生成绩、资格、志愿数据
按总成绩从高到低全局排序,生成全市排名(位次)
输出:
每个考生的准确全市排名
重要性:排名是后续投档匹配的基石。
步骤 2: 考生逐一处理(按排名顺序)
对象:
从全市排名最高的考生开始,逐一处理至最低排名考生。
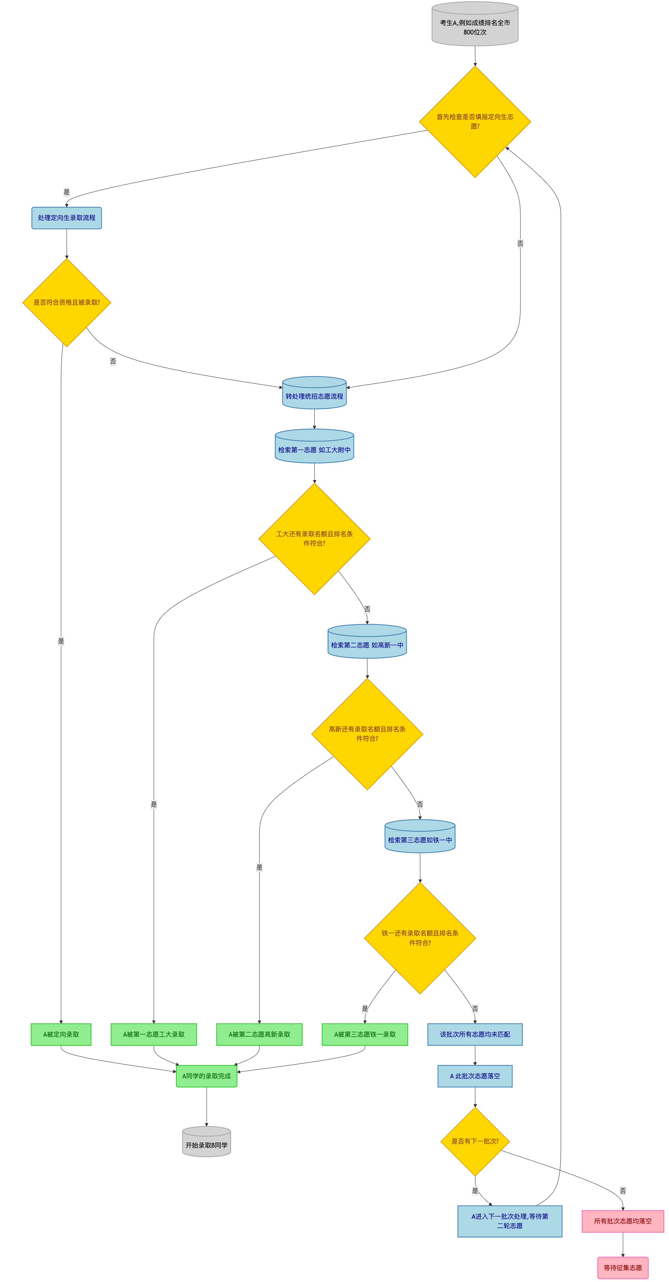
处理流程(以考生A,排名800为例):
2.1 优先处理定向生志愿(如果填报)
检查:考生A是否填报了定向志愿?
是:
进入定向生录取判定:
检查定向生资格是否满足?
检查学校定向生计划是否足额?
检查考生A在校内报考定向生中的排名是否够格?
判定结果:
如果被录取:
考生A被定向录取。该批次(针对此定向志愿)录取完成。
如果不被录取:
(资格不符、计划满、排名不够等)
流程继续 → 转到统招志愿处理
否(未填报定向志愿):
流程直接 → 转到统招志愿处理
2.2 处理统招志愿(按志愿顺序检索)
核心:
依次检索考生A填报的平行志愿。
检索第一志愿(如:工大附中统招)
检查学校计划是否还有?
检查考生A排名(800名)是否满足该校往年/当年录取位次?
判定结果:
如果满足:
考生A被工大附中(统招)录取。
录取完成
。
如果不满足:
流程继续 → 检索第二志愿
检索第二志愿(如:高新一中统招)
检查学校计划是否还有?
检查考生A排名(800名)是否满足该校往年/当年录取位次?
判定结果:
如果满足:
考生A被高新一中(统招)录取。
录取完成
。
如果不满足:
流程继续 → 检索第三志愿
检索第三志愿(如:铁一中统招)
检查学校计划是否还有?
检查考生A排名(800名)是否满足该校往年/当年录取位次?
判定结果:
如果满足:
考生A被铁一中(统招)录取。
录取完成
。
如果不满足:
该批次所有志愿均未被录取。
【所有志愿均未匹配成功】
该考生在此批次志愿落空。
步骤 3: 批次间流转或征集志愿
判定:考生A是否在当前批次被录取?
是:
录取流程完成(该批次)。
否:
如果还有后续批次:
考生A自动进入下一个批次,重复步骤2的流程。
如果所有批次志愿均未被录取:
考生A志愿落空,等待征集志愿。
最终录取结果:
系统汇总所有被成功录取的考生名单。
公布最终录取结果。
▲ 中考招生系统核心流程图
第四步:录取结果确认与公布
录取名单生成:
系统根据所有考生的志愿和录取结果,生成各校的预录取名单。
资格审查与确认:
学校对预录取名单进行资格复核。
录取结果公布:
教育考试院统一公布各批次、各学校的录取名单。
征集志愿(如有):
对未完成招生计划的学校,组织考生进行征集志愿填报,系统重新进行一轮录取。
核心要点总结
分数是基础:
排名决定了你进入哪个分数段,拥有优先投档权。
志愿顺序是关键:
即使分数高,也要合理安排志愿顺序,确保你想去的学校能被系统优先检索。
计划人数是限制:
学校的招生计划是有限的,决定了能录取多少排名的考生。
往年位次是参考:
它是预测当年录取可能性的重要依据,但不可完全照搬,需结合当年情况分析。
定向生与统招生的策略:
合理利用定向生资格,可能成为锁定心仪学校或规避风险的有效手段。
“冲、稳、保”的志愿组合:
是应对不同学校录取概率的有效策略。